News

2025.12.03

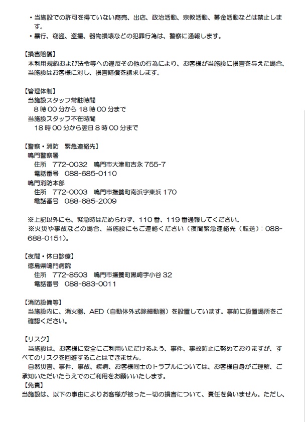
宿泊について

トナル瀬戸 校舎の1室を簡易宿泊場所として貸出しております。

必ず利用規約をご一読いただき、ご予約希望のお客様はお電話にてお問い合わせください。

※貸出日は年末年始を除く通年としておりますが、満室やイベント等での貸切、メンテナンス等の理由により、お断りさせていただく場合もございます。あらかじめご了承ください。

【お問い合わせ】

088-688-0151(トナル瀬戸 10時~15時 ※月曜休館)

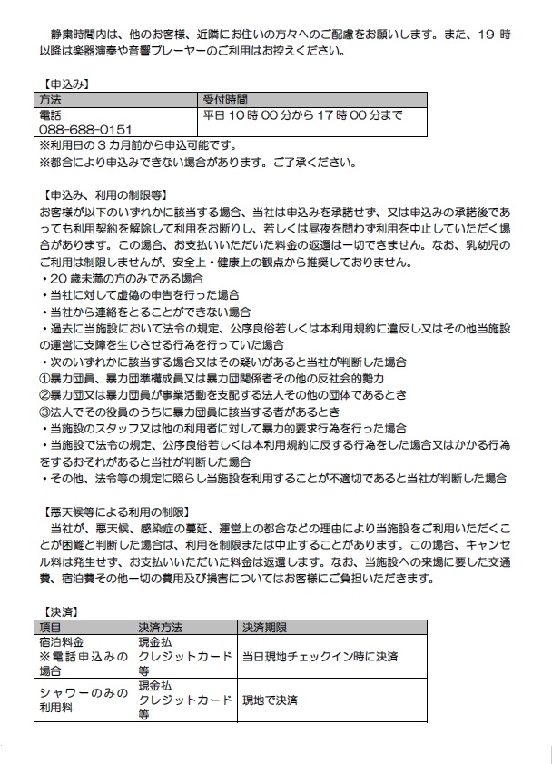
宿泊料金・利用規約につきましては、下記PDFをご確認ください。

一覧へもどる
予約する Reservation